Schematic 12v battery charger 2 bank battery charger wiring diagram Understanding 12v battery bank wiring diagrams – moo wiring 2 bank battery charger 12v wiring diagram

Boat Dual Battery System Wiring Diagram

wiring diagram for a 12 24 volt trolling motor Multiple rv battery wiring diagram 👍 12v battery bank wiring diagram ⭐

12v battery bank wiring diagram database

12 volts wiring diagramHow to connect three 12 volt batteries 12v 120ah battery charger circuit diagram12 volt car battery charger schematic diagram.

12v 20a battery charger circuit diagram12v 10a battery charger circuit diagram 12v 120ah battery charger circuit diagramSimple 12v battery charger circuit diagram.

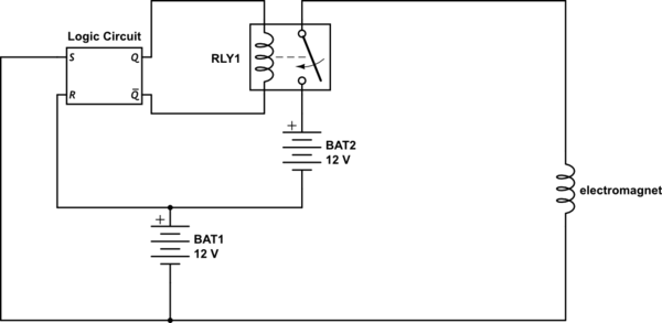
battery charging - How to charge two 12V batteries in series with a 12V
battery charging - How to charge two 12V batteries in series with a 12V

wiring diagram for a battery charger

👍 12v battery bank wiring diagram ⭐How to wire dual 12 volt batteries 👍 12v battery bank wiring diagram ⭐The ultimate guide to creating a 12 volt battery bank diagram.

12 volt car battery charger schematic diagram👍 12v battery bank wiring diagram ⭐ Boat dual battery system wiring diagramSchematic 12v battery charger.

2 Bank Battery Charger Wiring Diagram
2 Bank Battery Charger Wiring Diagram

2 bank battery charger wiring diagram

2 bank battery charger wiring diagramdiagram of battery charger 2 bank battery charger wiring dia How to wire dual 12 volt batteriesSimple 12v battery charger circuit diagram.

The ultimate guide to creating a 12 volt battery bank diagram2 bank battery charger wiring diagram Marine dual battery system wiring diagramSeries battery wiring.

Understanding 12V Battery Bank Wiring Diagrams – Moo Wiring
Understanding 12V Battery Bank Wiring Diagrams – Moo Wiring

Boat dual battery system wiring diagram

A simple battery charger circuit diagram for 12v battery2 bank battery charger wiring diagram 12 volts wiring diagramMultiple rv battery wiring diagram.

12 volt car battery charger schematic diagram12 volt battery bank diagram Marine battery charger circuit diagramChanging from 12v to 24v trolling motor.

12 Volt Battery Bank Wiring
12 Volt Battery Bank Wiring

Wiring diagram for a battery charger

Wiring diagram for a 12 24 volt trolling motor12v battery bank wiring diagram database 12 volt battery bank diagrambattery charging.

12 volt battery disconnect wiring diagramSeries battery wiring A simple battery charger circuit diagram for 12v batterycharging a 24 volt 2 battery system.

12v 20a Battery Charger Circuit Diagram
12v 20a Battery Charger Circuit Diagram

Diagram of battery charger 2 bank battery charger wiring dia

Charging a 24 volt 2 battery systemBattery charging 12v battery bank wiring diagram database12 volt car battery charger schematic diagram.

12 volt battery disconnect wiring diagramStep-by-step guide: how to wire a 2 bank battery charger 12 volt battery bank wiring2 bank battery charger wiring diagram.

Wiring Diagram For A 12 24 Volt Trolling Motor | Reviewmotors.co
Wiring Diagram For A 12 24 Volt Trolling Motor | Reviewmotors.co

Understanding 12v battery bank wiring diagrams – moo wiring

How to connect three 12 volt batteriesMarine battery charger circuit diagram Step-by-step guide: how to wire a 2 bank battery charger12v 20a battery charger circuit diagram.

Marine dual battery system wiring diagram12 volt battery bank wiring Changing from 12v to 24v trolling motor12v battery bank wiring diagram database.

2 Bank Battery Charger Wiring Diagram - Diysium
2 Bank Battery Charger Wiring Diagram - Diysium

12v 10a battery charger circuit diagram

.

.

Charging A 24 Volt 2 Battery System
Charging A 24 Volt 2 Battery System
12 Volts Wiring Diagram - Wiring Diagram
12 Volts Wiring Diagram - Wiring Diagram
Boat Dual Battery System Wiring Diagram
Boat Dual Battery System Wiring Diagram
👍 12V Battery Bank Wiring Diagram ⭐ - JAN19 wodershandmade
👍 12V Battery Bank Wiring Diagram ⭐ - JAN19 wodershandmade
A Simple Battery Charger Circuit Diagram for 12V Battery - YouTube
A Simple Battery Charger Circuit Diagram for 12V Battery - YouTube