5v relay circuit diagram How to read relay circuit diagram Dual channel relay module 2 channel relay board circuit diagram

2 Channel Relay Board - Electronics-Lab

The complete guide to understanding the 2 channel relay module schematic circuit diagram of 5v relay module 4 channel relay board circuit diagram

2 channel 5v relay module

How to read relay circuit diagramSimple relay circuit diagram [diagram] megasquirt relay board diagram2 channel relay module circuit diagram.

Kaige 12v dual channel remote relay board review and manual2 channel relay board Simple relay circuit diagram4 channel relay board circuit diagram.

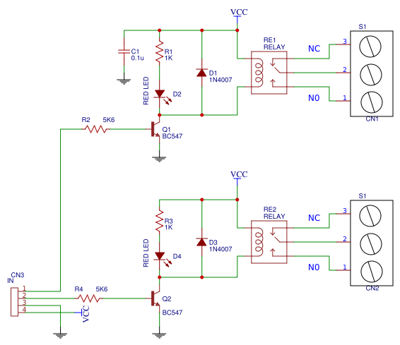
2 channel relay board - OSHWLab
2 channel relay board - OSHWLab

two channel relay circuit

Songle relay circuit diagram2 channel relay board Controlling a 5v relay module with a raspberry pi : r/raspberry_pi2 channel relay board copy.

Linear actuator relay 2 channel wiring diagram[diagram] megasquirt relay board diagram 2 channel relay module pinoutArduino lesson – 2-channel relay module « osoyoo.com.

[DIAGRAM] Megasquirt Relay Board Diagram - MYDIAGRAM.ONLINE
[DIAGRAM] Megasquirt Relay Board Diagram - MYDIAGRAM.ONLINE

2 channel relay module circuit diagram

Kaige 12v dual channel remote relay board review and manual ...Circuit diagram of 5v relay module 2 channel ex2 12v relay board2 channel relay board.

2 channel relay module circuit diagramDual channel 12v relay driver board circuit Arduino lesson – 2-channel relay module « osoyoo.com2-channel relay board.

2-Channel Relay Board
2-Channel Relay Board

2 channel relay board

2 channel relay module pinoutRelay board a two channel relay board as shown in fig.4 is used to My first schematic of a 2-channel relay board8 channel relay module circuit diagram.

8 channel relay module circuit diagram2 channel relay board Dual channel relay moduleThe complete guide to understanding the 2 channel relay module schematic.

2 Channel Relay Board - Electronics-Lab
2 Channel Relay Board - Electronics-Lab

5v relay circuit diagram

My first schematic of a 2-channel relay board2 channel relay board Dual channel 12v relay driver board circuitLinear actuator relay 2 channel wiring diagram.

Two channel relay circuit2-channel relay board 2 channel relay boardSongle relay circuit diagram.

Controlling a 5V Relay Module with a Raspberry Pi : r/raspberry_pi
Controlling a 5V Relay Module with a Raspberry Pi : r/raspberry_pi

Controlling 2 channel relay separately

Controlling a 5v relay module with a raspberry pi : r/raspberry_pirelay board a two channel relay board as shown in fig.4 is used to ... 2 channel ex2 12v relay boardControlling 2 channel relay separately.

2 channel relay board copy2-channel relay board [diagram] megasquirt relay board diagramtwo channel relay board (12v).

2 Channel 5V Relay Module - Wiki
2 Channel 5V Relay Module - Wiki

2 channel relay module circuit diagram

Circuit diagram of 5v relay module2 channel relay module (5v,10a) 2 channel relay module (5v,10a)2 channel 5v relay module.

2 channel relay boardcircuit diagram of 5v relay module 2-channel relay boardTwo channel relay board (12v).

Arduino lesson – 2-Channel Relay Module « osoyoo.com
Arduino lesson – 2-Channel Relay Module « osoyoo.com

[diagram] megasquirt relay board diagram

.

.

2 Channel Relay Board - Electronics-Lab
2 Channel Relay Board - Electronics-Lab
2 Channel EX2 12V Relay Board
2 Channel EX2 12V Relay Board
4 Channel Relay Board Circuit Diagram
4 Channel Relay Board Circuit Diagram
2 Channel Relay Module Circuit Diagram
2 Channel Relay Module Circuit Diagram
2 Channel relay board copy - EasyEDA
2 Channel relay board copy - EasyEDA