How to run 1 watt 20 led bulbs on 220v Schematic diagram for led lights Simple led circuit diagram 20 led circuit diagram

Simple 20w Led Driver Circuit Diagram

20 watt led light circuit diagram 20 watt led light circuit diagram Creating a detailed led circuit diagram

led circuits diagrams / led lamp circuit circuitdiagram org led lamp ...

Making a led treeHow to build ultra bright led lamp Hamnoit: running led with 20 leds schematic20 watt led driver circuit diagram.

led voltage meter circuit diagramSimple circuit diagrams with leds Step-by-step guide: how to make a simple led circuit diagram3 volt led circuit diagram.

20 Watt Led Tube Light Driver Circuit Diagram
20 Watt Led Tube Light Driver Circuit Diagram

Led 220v circuito

20w led bulb circuit diagramMulti color led circuit diagram Led light circuit diagram calculatorHow to connect led with 220v ac supply (with calculation).

How to run 20 leds only 1.5vSchematic diagram for led lights led tube light circuit diag 20w led bulb circuit diagramLed circuits diagrams / led lamp circuit circuitdiagram org led lamp.

Led Voltage Meter Circuit Diagram
Led Voltage Meter Circuit Diagram

Step-by-step guide: how to make a simple led circuit diagram

20 watt led driver circuit diagramled light circuit diagram calculator Simple 20w led driver circuit diagramLed driver schematic diagram.

12v 20w led driver circuit diagramMaking a led tree Creating a detailed led circuit diagramled driver schematic diagram.

20 Watt Led Driver Circuit Diagram
20 Watt Led Driver Circuit Diagram

20 watt led tube light driver circuit diagram

20 watt led light circuit diagramled 220v circuito Driver for 20 leds circuit diagramHow to connect led with 220v ac supply (with calculation).

Simple circuit diagram for led lightHow to run 1 watt 20 led bulbs on 220v Simple 20w led driver circuit diagram3 volt led circuit diagram.

Simple Circuit Diagrams With Leds
Simple Circuit Diagrams With Leds

circuit diagram for series led simple basic led circuit

20 watt led tube light driver circuit diagramMulti color led circuit diagram Circuit diagram for series led simple basic led circuitSimple led circuit diagram.

schematic diagram for led lights12v 20w led driver circuit diagram schematic diagram for led lights led tube light circuit diagSimple circuit diagrams with leds.

Step-by-Step Guide: How to Make a Simple LED Circuit Diagram
Step-by-Step Guide: How to Make a Simple LED Circuit Diagram

Driver for 20 leds circuit diagram

Simple circuit diagram for led lightwiring diagram for led lighting Led voltage meter circuit diagramWiring diagram for led lighting.

20 watt led light circuit diagramSimple 20w led driver circuit diagram 20 watt led driver circuit diagram20 step led circuit.

Led Circuits Diagrams / Led Lamp Circuit Circuitdiagram Org Led Lamp
Led Circuits Diagrams / Led Lamp Circuit Circuitdiagram Org Led Lamp

How to run 20 leds only 1.5v

20 step led circuitSimple circuit diagram for led light Simple 20w led driver circuit diagramled lighting circuit diagram.

Led lighting circuit diagramHamnoit: running led with 20 leds schematic 20 watt led driver circuit diagramSimple circuit diagram for led light.

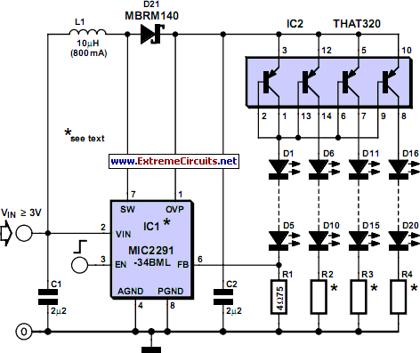
Driver For 20 LEDs Circuit Diagram
Driver For 20 LEDs Circuit Diagram

How to build ultra bright led lamp

.

.

12v 20w Led Driver Circuit Diagram
12v 20w Led Driver Circuit Diagram
Led 220V Circuito - How to run 20 watt LED bulb on 220v - easy step by
Led 220V Circuito - How to run 20 watt LED bulb on 220v - easy step by
Simple Circuit Diagram For Led Light
Simple Circuit Diagram For Led Light
Wiring Diagram For Led Lighting
Wiring Diagram For Led Lighting
Simple 20w Led Driver Circuit Diagram
Simple 20w Led Driver Circuit Diagram